年报:2022年全国医健产业融资事件排行榜
2022年医健行业融资事件排行榜
活跃投资机构:红杉中国(40起)、启明创投(36起)、元生创投(34起)

来源:火石创造产业数据中心
01 融资概况
2022年1-12月全国医健领域共发生了2237起投融资事件,累计金额超过1225.88亿元。

图 1:2022年融资情况 来源:火石创造产业数据中心
02 融资轮次分布
从融资轮次上看,2022年1-12月融资事件大多集中在股权投资,共有1155个项目获投。从融资金额来看,B轮获得最高融资金额217.66亿元,占总体融资金额的17.76%;其次,A轮也获得了较高融资金额183.63亿元,占总体融资金额的14.98%。

图 2:2022年各轮次融资数量及金额 来源:火石创造产业数据中心
03 融资地域分布
2022年1-12月融资项目主要分布在江苏省(461起)和上海市(370起)。从融资金额来看,上海市最为突出,融资金额高达241.86亿元,占总融资金额的19.73%;其次,江苏省也较为突出,融资金额高达207.79亿元,占总融资金额的16.95%。

图 3:2022年各地区融资数量及金额 来源:火石创造产业数据中心
04 融资金额分布
2022年1-12月共2237个项目获得投资,累计金额超1225.88亿元,单笔融资金额超过亿元的案例486起,合计融资金额高达1140.96亿元,占2022年融资规模总额的93.07%。

图 4:2022年融资金额分布情况 来源:火石创造产业数据中心
05 最受投资人欢迎的领域
2022年1-12月药品领域最为吸金,融资金额高达523.04亿元,占总融资金额的42.67%。从项目数量上看,其他领域也较为活跃。

图 5:2022年各领域融资数量及金额分布情况 来源:火石创造产业数据中心
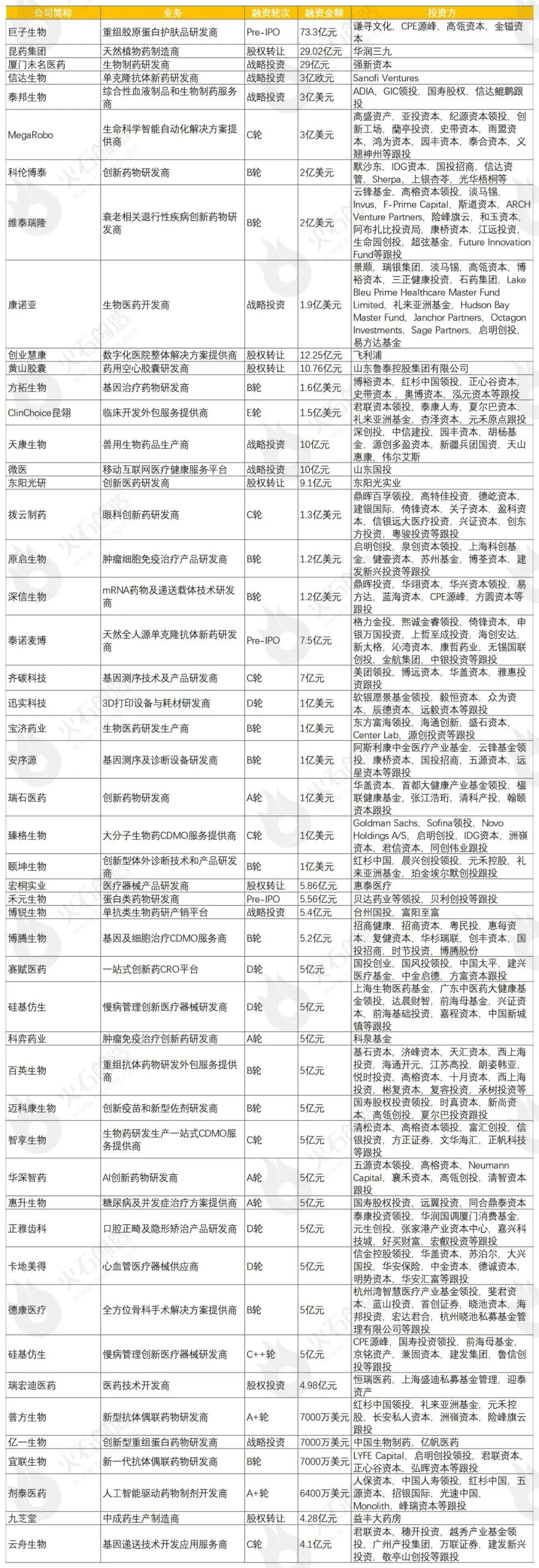
06 最值得关注的融资项目
1. 2022年5月8日,华润三九公告重大资产购买预案,拟支付现金29.02亿元购买昆药集团28%的股份。本次交易完成后,昆药集团将成为华润三九的控股子公司。
2. 5月20日,北大未名集团旗下生物制药领域的核心企业、未名医药(002581.SZ)子公司未名生物医药有限公司(下称:厦门未名医药)引入强新资本战略投资以用于产品研发及丰富产品管线和公司业务拓展。强新资本以总计约29亿元入资厦门未名医药,获得厦门未名医药约34%的股份。根据协议,强新资本将向厦门未名医药委派一名董事。
厦门未名医药成立于1998年12月,是北京大学和厦门市在生物医药科技领域合作的结晶,是北京大学三大产业集团之一。公司研制生产的注射用神经生长因子(商品名:恩经复)是福建省第一个自主研发的1.1类新药。也是世界上第一支获准正式用于临床的神经生长因子药品,属于神经类药物中的神经损伤修复药物,具有神经修复、营养等多重生物学功能,对人体因疾病或创伤等引起的神经损伤具有修复作用。
3.创新药企信达生物(01801.HK)宣布,8月4日与赛诺菲集团达成多项目战略合作,以开展两款高潜力抗肿瘤药物在中国的临床开发及商业化。第一批次的股份将以每股42.42港元的价格配发及发行予认购方,现金总额为3亿欧元的等值港元(即24.1668亿港元),此价格较信达生物最新收盘价的32.85港元溢价29.13%。
4. 泰邦生物集团近日与多家投资人达成融资协议,正式签署交易文件。本轮融资总额为3亿美元,由阿布扎比投资局(ADIA)旗下全资子公司Platinum Orchid、新加坡政府投资公司(GIC)领投,国寿股权、信达鲲鹏参与跟投。
泰邦生物成立于2002年,是一家先进的综合性血液制品和生物医药企业,核心业务包括血液制品和生物制品的研发、生产和销售。泰邦生物集团拥有具有先进技术标准的血液制品生产基地;拥有优质的研发团队和血液制品研发实验室;拥有涵盖白蛋白、免疫球蛋白和凝血因子三大类、10个获批种类、20多个品规血液制品的产品线。
5. 镁伽科技已完成3亿美元C轮融资,由高盛资产管理、亚投资本、纪源资本联合领投,老股东创新工场持续超额加注,新加坡蘭亭投资(Pavilion Capital)、史带资本(Starr Capital)、雨盟资本、鸿为资本、园丰资本、泰合资本等跟投。
镁伽自2016年成立至今,公司已从早先的协作机器人业务拓展为提供一整套生命科学智能自动化解决方案,从简单的操作台工作流程自动化,到大型系统流程应用中处理复杂步骤的全自动解决方案,并延伸至服务AI药物研发的下一代生命科学基础设施和系统。
