八大生物医药产业典型发展区域政策扶持力度分析
引言
本文重点选择创新研发、产业培育和公共服务三个方面的12个指标进行盘点。总体来看,我国各主要城市在不同领域政策支持力度各有侧重。
01 创新研发:部分城市核心攻关及新药研发奖励达亿元级
国家级创新平台方面,主要针对国家重点实验室、国家工程研究中心、国家企业技术中心、国家级制造业创新中心、国家技术创新中心、国家产业创新中心等平台的奖励,深圳、杭州走在前列,最高奖励达到3000万元,苏州紧跟其之后,最高奖励2000万元。
表1 国内主要城市生物医药国家级创新平台支持政策盘点

来源:火石创造根据公开资料整理
核心攻关方面,深圳给予新靶点化学药、抗体药物、基因药物、细胞产品、微生物治疗、细菌治疗、多肽药物、噬菌体药物及酶工程等核心技术攻关和重大产业项目最高3亿元奖励。上海、武汉、杭州、苏州、成都均明确给予相关技术攻关项目或重大技术专项的最高奖励金额,分别为1亿元、5000万元、3000万元、2000万元和1000万元,广州市则按照“一事一议”原则给予技术攻关项目特殊优惠扶持。
表2 国内主要城市生物医药核心攻关支持政策盘点

来源:火石创造根据公开资料整理
新药研发方面,1类新药单个企业每年最高奖励金额最高的是深圳、武汉,均为1亿元,其次上海是7500万元、苏州是3000万元、成都是2000万元;2类新药单个企业每年最高奖励金额以深圳和苏州为最高,均为3000万元,其次是上海(1500万元)、成都(800万元)。
表3 国内主要城市新药研发支持政策盘点

来源:火石创造根据公开资料整理
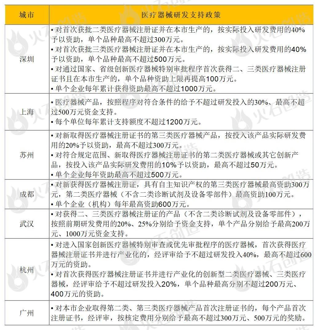
医疗器械研发方面,对于第二类、第三类医疗器械产品的医疗器械上市许可持有人,单个企业每年最高奖励金额最高的是上海(1200万元),其次是深圳(1000万元),成都、苏州单个医疗器械企业每年最高奖励力度相当,分别为600万元、500万元。
表4 国内主要城市医疗器械研发支持政策盘点

来源:火石创造根据公开资料整理
02 产业培育:不同城市政策着力点各有侧重
项目落地方面,各地政策通常是按实缴资本、总投资额、建设费用或固定资产投资额的相应比例给予投资项目奖励,目前是杭州在这方面扶持力度较大。杭州奖励比例最高,投资额2000万以上的生物医药项目按30%比例予以资助,最高可达1亿元。深圳对医疗器械方向GMP厂房新建或改造费用给予40%、最高3000元/㎡、最高不超过1000万元的资助。成都对于投资1亿元的项目按固定资产投资的3%、不超过500万元给予奖励,对投资1000万元的技改项目按5%、不超过500万元给予奖励。
表5 国内主要城市生物医药项目落地支持政策盘点

来源:火石创造根据公开资料整理
企业引培方面,研究城市中主要是成都、苏州明确了对生物医药企业年主营业务收入、销售收入或技术改造提供奖励。成都对主营业务首次突破100亿元、50亿元、30亿元、10亿元的企业,分别奖励100万元、50万元、30万元、10万元;对单品种年销售收入首次突破10亿元、5亿元、3亿元、1亿元的药品和医疗器械,分别奖励50万元、30万元、20万元、10万元。技改方面,武汉对生物医药项目改造期内不高于其生产性设备投资以及研发投入总额的8%给予资金支持,单项最高1000万元;对生物医药企业生产设施、工艺装备进行技术改造的项目,苏州最高按照项目投资额的15%予以资助,单个企业每年资助最高不超过500万元。
表6 国内主要城市生物医药企业引培支持政策盘点

来源:火石创造根据公开资料整理
委托生产方面,主要分为承担委托奖励和委托奖励两种。承担委托奖励以深圳力度最大,单个品种最高奖励达到1500万元(杭州是单个企业最高奖励1500万元),上海单个品种最高奖励500万元、单个企业每年最高奖励1000万元,苏州是单个品种最高奖励500万元,武汉是单个企业一次性奖励100万元。
表7 国内主要城市生物医药承担委托生产支持政策盘点

来源:火石创造根据公开资料整理
对委托企业实施奖励的城市有杭州、苏州、成都、武汉,杭州是单个企业每年最高奖励1500万元,其次苏州单个品种最高奖励1000万元,成都是单个品种最高奖励500万元,武汉是一次性奖励100万元。
表8 国内主要城市生物医药委托生产支持政策盘点

来源:火石创造根据公开资料整理
海外开拓方面,主要体现在对生产线或技改项目通过FDA(美国食品药品监督管理局)、EMA(欧洲药品管理局)、CE(欧洲共同体)、PMDA(日本药品医疗器械局)等发达国家和地区药品生产质量管理规范认证的生物医药企业或机构的奖励。对于单个品种的奖励,多数城市明确了最高奖励金额标准,上海高居首位,金额达到1000万元;广州其次,金额为500万元,成都、苏州并列第三,金额均为200万元;杭州最高奖励金额为50万元。此外,对于海外开拓技改方面的奖励,深圳按研发和临床费用的40%进行资助,单个企业每年最高奖励1000万元;上海按不超过研发投入30%、最高1000万元的标准进行奖励。
表9 国内主要城市生物医药海外拓展支持政策盘点

来源:火石创造根据公开资料整理
03 公共服务:部分城市单项政策最高资助金额超千万
深圳、杭州、苏州、广州和成都等地产业政策都对公共服务方面进行重点支持,主要涵盖了对产业服务平台和相关质量管理认证的奖励。
产业公共服务平台方面,主要包括医药合同研发机构(CRO)、医药合同外包生产机构(CMO)、医药合同定制研发生产机构(CDMO)、实验动物服务平台、转化医学中心、药物非临床安全性评价机构(GLP)、药物/医疗器械临床试验机构(GCP)、药物发现平台、检验计量检测平台、临床试验服务平台、有特殊专业要求的临床研究医院、知识产权交易平台、关键人才实训平台、产业人才信息平台、生物医药产业孵化加速平台、中试及生产平台、项目管理服务平台、制药工程技术服务平台、生物医药供应链平台、MAH综合服务平台等,这方面以深圳的奖励力度较大,按单个项目最高奖励5000万元,远高于杭州和苏州的2000万元,以及广州的1000万元、成都的500万元。
表10 国内主要城市生物医药公共服务支持政策盘点

来源:火石创造根据公开资料整理
质量认证方面,主要是对获得国内外GLP、GCP、CNAS资质的奖励,其中以深圳、成都奖励力度较大。深圳市对获得CNAS认证的平台最高奖励1000万元,成都对首次获得国际GLP或国内GCP的机构最高奖励1000万元,广州对首次获得GLP认证的机构最高奖励400万元,苏州对首次取得GLP认证项目最高给予200万元资助、对首次取得CNAS认证的项目最高资助300万元。
表11 国内主要城市生物医药质量认证支持政策盘点

来源:火石创造根据公开资料整理
参考政策:
[1]《北京市加快医药健康协同创新行动计划(2021—2023年)》的通知(京政办发〔2021〕12号),北京市人民政府办公厅 ,2021/7/22。
[2]《上海市加快打造全球生物医药研发经济和产业化高地的若干政策措施》(沪府办规〔2022〕13号),上海市人民政府办公厅,2022/10/24。
[3]《关于促进本市生物医药产业高质量发展的若干意见》(沪府办规〔2021〕5号),上海市人民政府办公厅,2021/4/20。
[4]《深圳市促进生物医药产业集群高质量发展的若干措施》,深圳市发展和改革委员会, 2022/7/24。
[5]《深圳市促进高端医疗器械产业集群高质量发展的若干措施》深圳市发展和改革委员会, 2022/7/24。
[6]《广州市加快生物医药产业发展若干规定(修订)》(穗府规〔2020〕1号),广州市人民政府,2020/2/22。
[7]《关于加快生物医药产业高质量发展的若干措施》,杭州市人民政府办公厅,2022/10/15。
[8]《进一步推进大健康和生物技术产业发展政策措施(武政规〔2021〕18号)》,武汉市人民政府办公厅,2021/11/25。
[9]《成都市人民政府办公厅关于印发促进成都生物医药产业高质量发展若干政策的通知》(成办函〔2019〕73号),成都市人民政府办公厅,2019/6/25。
[10]《关于支持建设苏州生物医药及高端医疗器械国家先进制造业集群的政策措施》,苏州市工业和信息化局,2022/12/3。
[11]《关于加快推进苏州市生物医药产业高质量发展的若干措施》,苏州市人民政府,2019/4/16。
